|复合材料实验室介绍|
国合青岛复合材料实验室筹建于2019年,现已投入复合材料检测专用设备50余台套,设备原值1000余万元,引进和培养专业技术人才20余名,自主设计开发检测工装50余套,开展了复合材料检测技术研究、试样加工、试样调试、检测分析、材料性能综合评价等工作。目前复合材料实验室已获得CNAS认可、中国航发商发资质及NADCAP-NMMT认证资质,涉及检测标准近百项,检测参数30余项。
目前,复合材料实验室已承接了航空航天、轨道交通、化工、电子等多个领域的复合材料项目检测任务,积累了较为丰富的检测及数据分析经验,具备一整套科学的检测评价方法以及数理统计方法,可提供专业的技术支持和检测服务。
|检测能力| 国合青岛复合材料实验室主要从事碳纤维、玻璃纤维、塑料、橡胶、胶粘剂、以及夹层结构等复合材料检测和分析服务。检测项目包含静态力学、动态力学、断裂力学、组分、热物性等。也可根据需求设计专有试验工装,提供非标定制式检测服务。公司建设有复合材料专用恒温恒湿实验室,保证复合材料试验在(23±2)℃,(50±5)%RH内进行,保证数据稳定性。同时,实验室配备高低温交变湿热环境箱(-60℃~+150℃,20%~98%RH)、环境试验箱(-190℃~+350℃)等,能够满足复合材料试验非标准环境条件下试样调节和试验环境要求。同时配备差式扫描量热仪DSC、热重分析仪TGA、热机械分析仪TMA、激光导热仪、傅里叶红外光谱仪、电子分析天平等设备,满足客户复合材料理化性能测试需求。 改进试验工装示意图 静态力学:面内/面外拉伸、面内压缩、面内/面外剪切、弯曲、开孔拉伸、开孔压缩、充填孔拉伸/压缩、挤压试验、紧固件拉脱强度、平拉、平压、侧压、剪切、弯曲、滚筒剥离、90°剥离等试验。 动态及断裂力学:拉-拉疲劳、拉-压疲劳、弯曲疲劳、GIC、GIIC等试验。 损伤特性:落锤冲击、简支梁/悬臂梁冲击、冲击后压缩试验CAI等试验。 组分及热物性:红外、树脂含量、密度、导热、TGA、DSC、熔点、玻璃化转变温度、热变形温度、维卡软化温度、线膨胀系数、氧指数、热稳定性、粘度、树脂含量、纤维含量、挥发物含量、空隙含量、吸湿量、凝胶时间、树脂流动性试验等。 自行开发面内压缩(联合加载式、剪切加载式、端部加载式)、弯曲、开孔压缩、拉穿、挤压、滚筒剥离、拉剪、冲击后压缩、V型缺口轨道/梁剪切等复合材料力学检测工装30多套。基于提高检测精度、便携装配以及轻量化的需求,实验室改进了复合材料工装材质,细化了拉伸、压缩、弯曲、短梁剪切等试验工装尺寸图纸,增配了定位装配辅助工装,设计了自对中的面内压缩试验加载系统,并成功申报获得专利。 改进试验工装示意图
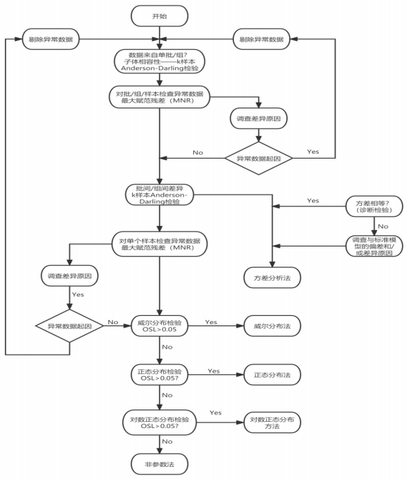
|服务案例| 案例1 基于客户产品改进工装 针对碳纤维缠绕增强复合材料NOL环力学性能试验测试需求,自行改进加工设计拉伸试验、剪切试验等工装,可承载50kN以上。拉伸试验工装配置导向销,保证装配精度。剪切工装配置跨距定位销,保证每次试样装夹准确快速定位,同时采用加载导向设计,保证加载方向与试样轴线垂直,降低试验结果分散性。 案例2 复合材料服务案例 基于客户测试需求,对环氧/碳纤、环氧/玻纤等复合材料层合板为研究对象,利用万能试验机、应变测试分析系统、环境试验箱等开展不同环境条件下的面内拉伸、面内压缩、面内剪切、弯曲、开孔拉伸、开孔压缩等力学性能研究。 运用专业的统计分析手段研究复合材料不同服役环境下(CTD、RTD、ETW)的许用应力差异,获得材料A/B基准值,建立了材料设计许用应力数据库。 材料许用值计算流程图 案例3 基于客户产品改进工装 客户的复合材料面板与芯子采用铅焊方式连接,其粘合强度远高于常见的蜂窝板材料。常规剥离工装试验时出现破损,不能实现高强度剥离试验。经多次材料摸索,实验室选取了一种具有高柔性和高强度的加载带,并重新设计滚筒剥离工装尺寸,制备一种适用于高强度复合材料的剥离试验工。






